浙发改社体〔2018〕159号《浙江省发展改革委浙江省审改办关于印发中国(浙江)自由贸易试验区深化“最多跑一次”改革推进企业投资项目审批管理便利化实施方案的通知》
浙江省发展改革委浙江省审改办关于印发中国(浙江)自由贸易试验区深化“最多跑一次”改革推进企业投资项目审批管理便利化实施方案的通知
浙发改社体〔2018〕159号
舟山市人民政府,省级有关单位:
《中国(浙江)自由贸易试验区深化“最多跑一次”改革推进企业投资项目审批管理便利化实施方案》已经省政府同意,现印发给你们。舟山市要认真组织实施,省级有关单位要加强指导协调,推动改革落地生根。
浙江省发展和改革委员会
浙江省政府审批制度改革领导小组办公室
2018年3月24日
中国(浙江)自由贸易试验区深化“最多跑一次”改革推进企业投资项目审批管理便利化实施方案
为深化“最多跑一次”改革,推动中国(浙江)自由贸易试验区(以下简称“浙江自贸试验区”)企业投资项目审批管理便利化,根据《中国(浙江)自由贸易试验区条例》有关规定和《中共浙江省委浙江省人民政府关于深化“最多跑一次”改革推动重点领域改革的意见》(浙委发〔2018〕1号)、《浙江省人民政府关于印发中国(浙江)自由贸易试验区建设实施方案的通知》(浙政发〔2017〕29号)等文件精神,结合浙江自贸试验区实际,制定本方案。
一、总体要求
以习近平新时代中国特色社会主义思想为指导,深入贯彻党的十九大和省第十四次党代会精神,紧紧围绕奋力推进“两个高水平”建设,深入推进“简政放权、放管结合、优化服务”改革,最大限度释放改革红利,到2018年底,全面实现一般企业投资项目开工前审批全流程“最多跑一次”“最多100天”,力争实现竣工验收前“最多跑一次”,把浙江自贸试验区建设成为审批事项最少、办事效率最高、政务环境最优、群众和企业获得感最强的“浙江高地”和企业投资项目审批管理便利化的“全国标杆”,为全面深化改革和扩大开放探索新途径、积累新经验。
二、主要任务
(一)实行企业投资项目清单管理制度。
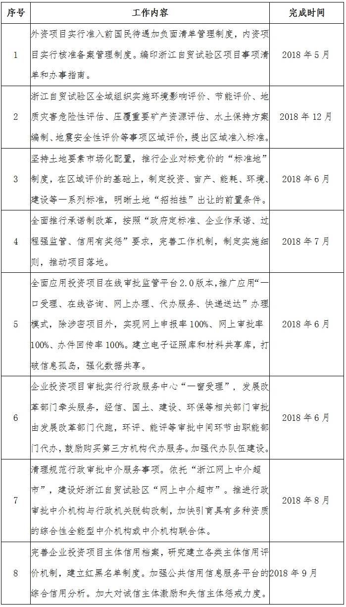
外资项目实行准入前国民待遇加负面清单管理制度。依据国务院有关自由贸易试验区外商投资准入特别管理措施(负面清单)(2017年版)(简称自贸试验区负面清单)以及在自由贸易试验区调整有关行政法规、国务院文件和经国务院批准的部门规章规定的决定的规定,对自贸试验区负面清单之内的非禁止投资领域,依法实施外资准入许可。自贸试验区负面清单之外的领域,按照内外资一致原则实施管理。涉及国家安全的,按照国家有关规定进行安全审查。
内资项目实行核准备案管理制度。国务院《政府核准的投资项目目录》内的企业投资项目实行政府核准制,目录外的企业投资项目一律实行备案管理。
(二)推行企业投资项目“标准地”制度。
坚持土地要素市场化配置,推行企业对标竞价的“标准地”制度,新批工业用地原则上按照“标准地”制度供地。浙江自贸试验区全域组织实施环境影响评价、节能评价、地质灾害危险性评估、压覆重要矿产资源评估、水土保持方案编制、地震安全性评价等事项的区域评价,提出区域准入标准,并向社会公开。在区域评价的基础上,制定投资、亩产、能耗、环境、建设等一系列标准,明晰土地“招拍挂”出让的标准化前置条件。
(三)全面推行企业投资项目承诺制改革。
按照“政府定标准、企业作承诺、过程强监管、信用有奖惩”的原则,全面推行企业投资项目承诺制。政府相关部门联合制定具体项目准入标准(法律法规规定不采用承诺制的事项除外)、实施程序,并向社会公布。对符合标准的企业投资项目,由企业自主选择并按照政府制定的标准作出具有法律效力的书面承诺,并进行公示。企业依照承诺,依法依规开展设计、施工等相关工作。政府相关部门在项目推进过程依法依规加强跟踪服务。企业投资项目可以由政府部门组织联合竣工验收也可以由企业自主组织竣工验收,企业自主组织的竣工验收由政府相关部门复核,符合要求的可投入使用。推行项目联合测绘、联合踏勘、竣工测验合一制度,对不实行承诺的事项,审批机关依法履行行政审批。
(四)全面推行企业投资项目审批网上办理。
全面深化应用浙江政务服务网投资项目在线审批监管平台2.0版,推广应用“一口受理、在线咨询、网上办理、代办服务、快递送达”办理模式,以“数据跑”代替“企业跑”,除涉密项目外,实现网上申报率100%、网上审批率100%、办件回传率100%。全面推进审批事项标准化建设,优化项目审批流程,进一步减少审批环节、审批时间。通过互联网、大数据技术,建立电子证照库和材料共享库,打破信息孤岛,强化数据共享。对项目全生命周期各个环节实行全过程监管,努力缩短审批时间,并做到“实时监控、处处留痕、环环透明、全程可溯”。
(五)实行企业投资项目代办制。
企业投资项目审批实行行政服务中心“一窗受理”, 发展改革部门牵头服务,经信、国土、建设、环保等相关部门审批由发展改革部门代跑,环评、能评等审批中间环节由职能部门代办,鼓励购买第三方机构代办服务。按照“全面覆盖、无偿服务,企业主体、自愿委托,专业优质、精简高效”的原则,建立“专业、专职、高效”的代办队伍,完善代办服务体系,健全代办运行机制,切实提升代办服务水平。
(六)深化行政审批中介服务市场化改革。
清理行政审批中介服务事项,实行清单管理,凡未纳入清单的中介服务事项,一律不得作为行政审批的受理条件。按照“统分结合、竞争充分、评价有效”的原则,依托“浙江网上中介超市”,建设好浙江自贸试验区“网上中介超市”,实现中介机构“一地备案、全省公开”、中介服务“一地失信、处处受限”。深入推进行政审批中介机构与行政机关脱钩改制,破除中介服务垄断,加快引育具有多种资质的综合性全能型中介机构或中介机构联合体,推进中介服务提质增效。
(七)加强信用监管制度。
构建以信用为核心的新型市场监管体系,研究建立各类主体信用评价机制,根据《浙江省公共信用信息管理条例》规定归集项目主体、中介机构等信息主体的公共信用信息,以统一社会信用代码为标识,计入主体信用档案,建立严重失信黑名单制度。加强公共信用信息服务平台的综合信用分析,提高投资项目主体信用预警能力。加大对诚信主体激励和失信主体惩戒力度,形成“守信者受益、失信者受限”的联合奖惩机制。
三、工作要求
(一)加强组织领导。舟山市成立中国(浙江)自由贸易试验区企业投资项目审批管理便利化改革领导小组,舟山市常务副市长任组长,相关县区、功能区和市级有关部门为成员单位,办公室设在舟山市发展改革委,负责牵头组织并协调落实相关工作,做好任务分解和考核督办。
(二)加强指导监督。中国(浙江)自由贸易试验区建设领导小组办公室投资专题工作组及省级有关部门要根据“最多跑一次”的改革精神,加强指导监督,及时研究、协调改革过程中出现的新情况新问题,助推浙江自贸试验区企业投资项目审批管理便利化改革。
(三)加强责任落实。舟山市相关职能部门要根据本实施方案,制定实施细则,健全完善相关工作机制,加强对投资项目的跟踪服务和管理,及时协调解决项目推进中的困难问题。
本《实施方案》自公布之日起30天后施行。
附件:
1.中国(浙江)自由贸易试验区企业投资项目审批管理便利化流程图
2.中国(浙江)自由贸易试验区推进企业投资项目审批管理便利化任务清单
附件1:中国(浙江)自由贸易试验区企业投资项目审批管理便利化流程图

(注:全流程基于浙江政务服务网投资项目在线审批监管平台V2.0)
《企业投资项目开工前审批“最多跑一次”负面清单(2018年)》(浙发改投资〔2018〕1号)外项目。
附件2:中国(浙江)自由贸易试验区推进企业投资项目审批管理便利化任务清单


扫描二维码 关注我们
本文链接://www.0798ci.com/policy/60701.html
本文关键词: 浙发改社体, 浙江省发展改革委, 浙江省审改办, 浙江, 自由贸易试验区, 最多跑一次, 改革, 企业, 投资, 项目, 审批, 管理, 便利化, 实施方案, 通知
您当前的位置:
打印
关闭