7*24小时服务热线:
18003716036
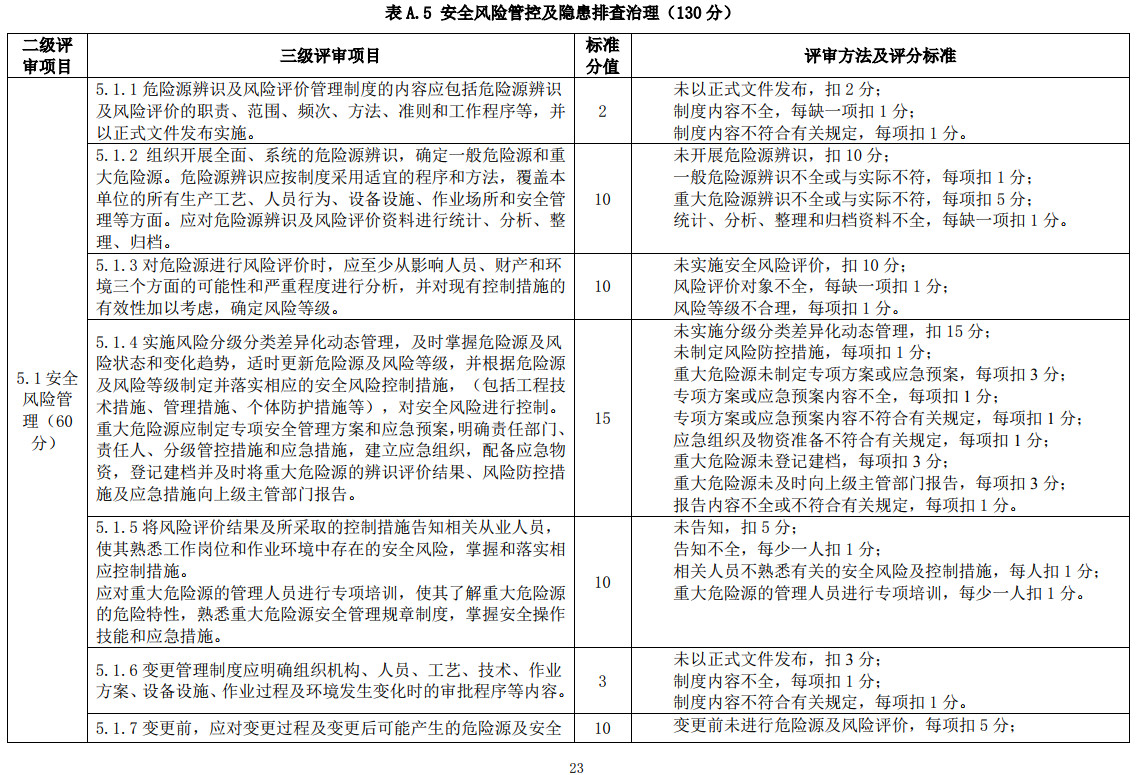
《水文检测单位安全生产标准化评审规程》(T/CWEC19-2020)【全文附高清无水印PDF+可编辑Word版下载】
标准编号: T/CWEC19-2020
中文标题:水文检测单位安全生产标准化评审规程
英文标题:Evaluation code of practice for safety and health standardization management of hydrological monitoring agency
国际标准分类号:13.100
国民经济分类:N769 其他水利管理业
发布日期:2020年12月15日
实施日期:2021年01月01日
发布团体:中国水利企业协会
简介:本文件规定了水文监测单位安全生产标准化评审内容、方法和评分标准。本文件适用于水文监测单位的安全生产标准化自评和外部评审。
PDF质量:高清晰PDF无水印版+Word版【内容可复制、可编辑、可搜索、可打印】(官方正式版、完整版,共计:37P(页),PDF文档大小:0.9MB)
请注意:本资源压缩包内共含2个版本:高清无水印PDF版、可编辑Word版,详见下图:





本次捐赠数额为:10.00 元 【点击此处扫码支付】