浙自贸委发〔2017〕1号《中国(浙江)自由贸易试验区管委会关于复制推广前两批自贸试验区可复制改革试点经验的通知》
中国(浙江)自由贸易试验区管委会关于复制推广前两批自贸试验区可复制改革试点经验的通知
浙自贸委发〔2017〕1号
各县(区)人民政府,各功能区管委会,新区(市)属各单位:
为贯彻落实党中央、国务院对自贸试验区改革试点经验可复制可推广的基本要求,扎实推进上海、广东、天津、福建自贸试验区改革试点经验在浙江自贸试验区复制推广工作的落实,加快推进浙江自贸试验区建设发展,现将有关事项通知如下:
一、总体要求
全面贯彻党的十八大和十八届三中、四中、五中、六中全会精神,深入贯彻习近平总书记系列重要讲话精神和治国理政新理念新思想新战略,深刻认识复制推广自贸试验区改革试点经验的重大意义,坚持把做好复制推广工作作为践行创新、协调、绿色、开放、共享发展理念,推进供给侧结构性改革的重要举措。以制度创新为核心,以可复制可推广为基本要求,对接国际标准将浙江自贸试验区建设成为投资贸易便利、高端产业集聚、法治环境规范、金融服务完善、监管高效便捷、辐射带动作用突出的自由贸易港区先行区。
二、可复制推广内容
(一)投资管理领域(15项):负面清单以外领域外商投资企业设立及变更审批改革、外商投资广告企业项目备案制、加强境外投资管理、涉税事项网上审批备案等。
(二)贸易便利化领域(41项):入境维修产品监管新模式、期货保税交割海关监管制度、出境加工监管、国际航行船舶检疫监管新模式、大宗商品现货保税交易等。
(三)金融领域(21项):商业保理业务、个人其他经常项下人民币结算业务、外商投资企业外汇资本金意愿结汇、银行办理大宗商品衍生品柜台交易涉及的结售汇业务、境外人民币贷款、融资租赁业务收取外币租金等。
(四)服务业创新领域(11项):允许融资租赁公司兼营与主营业务有关的商业保理业务、允许设立外商投资资信调查公司、允许设立股份制外资投资性公司、融资租赁公司设立子公司不设最低注册资本限制、允许内外资企业从事游戏游艺设备生产和销售等。
(五)事中事后监管领域(8项):海关企业进出口信用信息公示制度、完善与信用信息、信用产品使用有关的系列制度、企业信用信息采集共享和失信联动惩戒机制等。
三、组织实施
(一)加强组织领导。各县(区)人民政府、各功能区管委会、新区(市)属各单位要将自贸试验区改革试点经验复制推广工作列为重点工作,建立健全领导机制和工作机制,明确分管领导和具体的联络人,率先在自贸试验区范围内积极有效推动复制推广工作,并逐步在全市范围内推行。自贸试验区管委会将定期对复制推广效果进行检查评估。
(二)积极对接上级有关部门。市级各部门对国家和省已印发有关文件、提出复制推广意见的,要认真贯彻落实;对国家和省尚未明确提出复制推广意见的,要主动加强与上级对口部门的沟通,及时掌握工作动态,提前做好复制推广准备工作,确保第一时间在自贸试验区复制推广。
(三)及时总结反馈。市级有关部门要针对改革试点经验,细化落实方案,逐项分类推进,及时总结工作进展情况,并于每季度末向自贸试验区管委会反馈(联系人:桂海滨,联系电话:8612177)。各县(区)人民政府、各功能区管委会要积极配合市有关部门做好复制推广工作,并在每季度末将有关情况和实践中形成的好经验、好做法向自贸试验区管委会反馈。
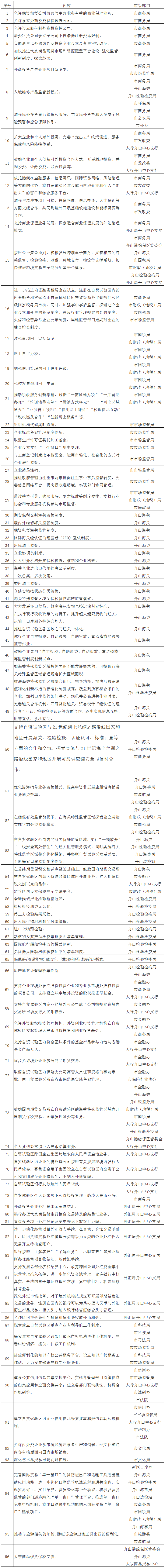
附件:浙江自贸试验区复制推广前两批自贸试验区可复制改革试点经验的任务分工表
中国(浙江)自由贸易试验区管理委员会
2017年4月26日
附件:浙江自贸试验区复制推广前两批自贸试验区可复制改革试点经验的任务分工表


扫描二维码 关注我们
您当前的位置:
打印
关闭