国卫办医函〔2020〕9号《国家卫生健康委办公厅关于印发第一批国家高值医用耗材重点治理清单的通知》
浏览量: 时间:2020-01-15 23:11:48
国家卫生健康委办公厅关于印发第一批国家高值医用耗材重点治理清单的通知
国卫办医函〔2020〕9号
各省、自治区、直辖市及新疆生产建设兵团卫生健康委:
为加强高值医用耗材规范化管理,明确治理范围,根据国务院办公厅印发的《治理高值医用耗材改革方案》(国办发〔2019〕37号)要求,我委组织制定了《第一批国家高值医用耗材重点治理清单》(以下简称《清单》),现印发给你们。请各省级卫生健康行政部门在《清单》基础上,根据各地实际,适当增加品种,形成省级清单,并指导辖区内医疗机构制定医疗机构清单。地方各级卫生健康行政部门和各级各类医疗机构要严格落实《医疗机构医用耗材管理办法(试行)》有关要求,加强医用耗材管理,并按照治理高值医用耗材改革工作要求,做好相关工作。
附件:第一批国家高值医用耗材重点治理清单
国家卫生健康委办公厅
2020年1月8日
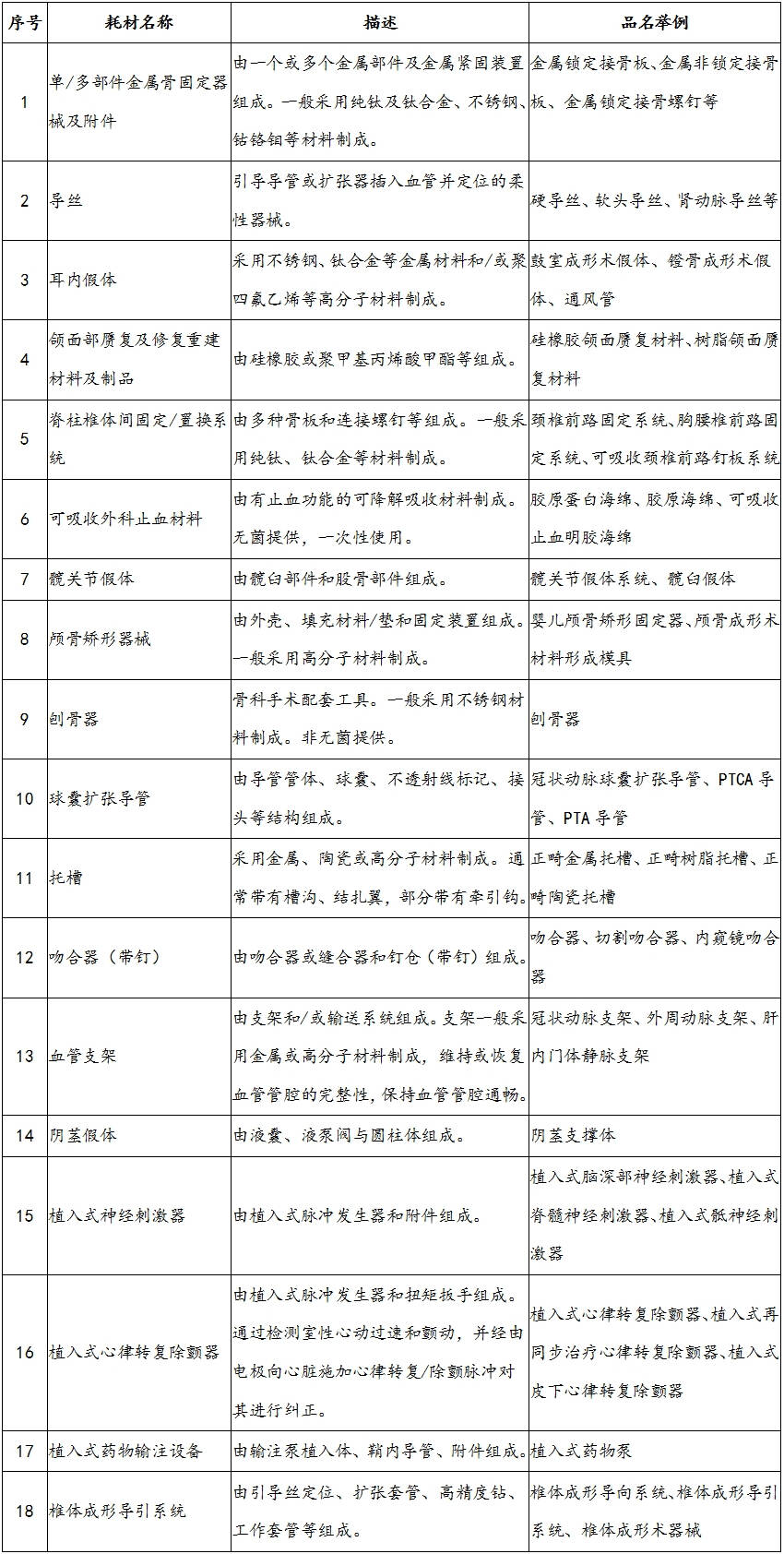
第一批国家高值医用耗材重点治理清单


扫描二维码 关注我们
您当前的位置:
打印
关闭